内蒙古快讯网
  • 首页
  • 新闻
  • 商业
  • 财经
  • 创投
  • 经济
您的位置:首页 >财经 >

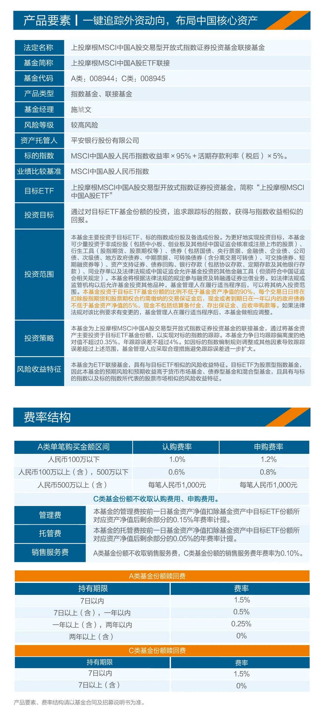
即将首发 | 一图看懂上投摩根MSCI中国A股ETF联接基金

2020-06-25 09:58:03 来源:上投摩根基金

大讨论:近期,爆款基金频现引起各方关注,爆款基金是否有利于行业发展?是否有利于基金投资者?

.

郑重声明:本文版权归原作者所有,转载文章仅为传播更多信息之目的,如作者信息标记有误,请第一时间联系我们修改或删除,多谢。

相关文章阅读

米其林星厨领探高端牛肉盛宴 伊利伊知牛打造内蒙“新名片” 米其林星厨领探高端牛肉盛宴 伊利伊知牛打
“图书漂流品书香 书香润心悦成长”乌拉特中旗图书馆开展图书漂流进校园活动 “图书漂流品书香 书香润心悦成长”乌拉特
倾心磨一剑、志在护民安  ——记锡林浩特市安防中心理事长、总工程师褚延学 倾心磨一剑、志在护民安 ——记锡林浩特
共迎“新质”时代,第六届奚仲奖获奖名单揭晓 共迎“新质”时代,第六届奚仲奖获奖名单揭
  • 香港计划将加密货币交易所服务对象限制为专业投资者
  • A股三大指数宽幅震荡:中芯概念逆市领涨 券商股领跌
  • 马哈拉施特拉雨毛茸茸的兄弟们18在孟买墙壁倒塌
  • 兰花科创:一季度净利预增271%-363%
  • 泰达宏利基金聂志刚离任 由总经理傅国庆代任督查长职
  • 中金网0421亚盘综述:美指持稳 金价逼近4月19日高位1790
  • 母亲节 | 愿时光清浅 将她温柔以待
  • 庚您同读 |《人心红利》:品牌之路,因为相信,所以

最新资讯

  • Vodafone集团承诺7个外资沃达丰想法
  • 暑期托管,如何让孩子度过有意义的假期?
  • 内蒙古社会保险费信息系统5月1日上线
  • 【草原时评】交通管理新尝试,安全警醒有必要
  • OnePlus推出名为“OnePlus TV”的智能电视
  • 吐列毛杜农场“捡”回56万斤粮
  • 报告称,流通货币跃升了近20%的近20%
  • 中心询问所得税部门审查印度外国公司的税收规则
  • 包头市首例新冠肺炎康复患者出院
  • 自治区文旅厅提示:“五一”假期要安全出行文明旅游

最新要闻

  • 交易员身体CAIT于2月26日在GST问题上呼吁全国范围内罢工 交易员身体CAIT于2月26日在GST问题上呼吁全国范围内罢工
  • 经纪人说,最高法院莫拉塔·普拉拉斯汇率为印度银行肯定;更喜欢私人银行更多 经纪人说,最高法院莫拉塔·普拉拉斯汇率为印度银行肯定;更喜欢私人银行更多
  • 股权共同资金在利润预订时,Jan in Jan的第七个月的漏流 股权共同资金在利润预订时,Jan in Jan的第七个月的漏流
  • Adar Poonawalla说,Magma Fincorp的书与我们想做的那种借款方式对齐 Adar Poonawalla说,Magma Fincorp的书与我们想做的那种借款方式对齐
  • Prakash Diwan:期待在拖拉机侧看到赶上M&M的追赶 Prakash Diwan:期待在拖拉机侧看到赶上M&M的追赶

热门推荐

  • 扩!南昌“三限房”销售新政:这两种行为将禁止申购一年!
  • Fernandes上面的身份划分为留下国家政治的不可磨灭的标记
  • Fincen文件:可疑交易
  • Ashok Leyland准备乘坐Elon Musk的印度梦想
  • 报告说,学生贷款随着教育成本而变得更大
  • 轰趴享海~惠州稀缺亲海别墅低价抢啦!三房两厅,空间足够大
  • 美好的户型结构,创造美好生活!
  • 越调控越涨,引发居民恐慌性购房潮!韩国发生了什么?
  • 地铁1号线、八通线周日起贯通运营 周六两条线将提前结束运营
  • 因赌博输钱,广西男子劫杀20岁房产女销售,一审被判死刑

猜你喜欢

  • 黄金贷款增长仍然是温和的:Manappuram融资 黄金贷款增长仍然是温和的:Manappuram融资
  • 富兰克林Templeton案:SC拒绝投资者提出的反对反对电子投票结果 富兰克林Templeton案:SC拒绝投资者提出的反对反对电子投票结果
  • 发展金融机构提高经济复苏 发展金融机构提高经济复苏
  • HDFC削减利率,现在的家庭贷款可从6.75%获得 HDFC削减利率,现在的家庭贷款可从6.75%获得
  • 专家表示调整阶段的债券市场;加入绳子紧张的绳子 专家表示调整阶段的债券市场;加入绳子紧张的绳子

CopyRight © 2013-2018 内蒙古快讯网, All Rights Reserved.