内蒙古快讯网
  • 首页
  • 新闻
  • 商业
  • 财经
  • 创投
  • 经济
您的位置:首页 >财经 >

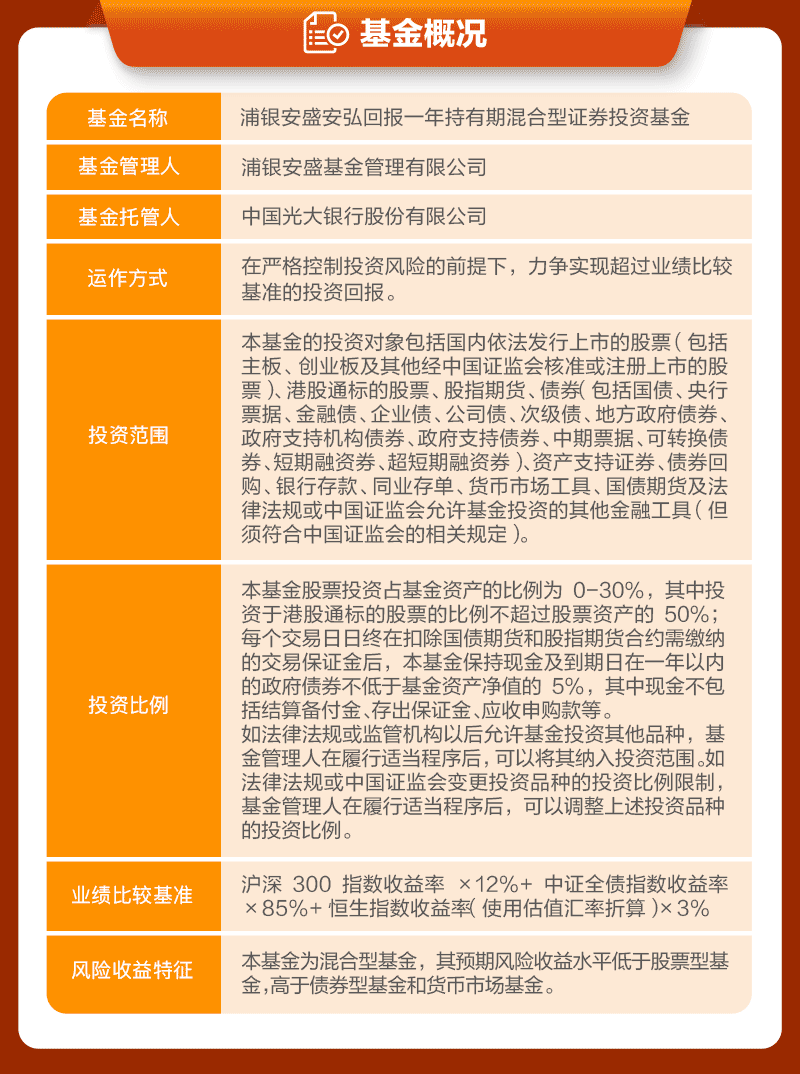
一图读懂 | 浦银安盛安弘回报一年持有混合基金

2022-04-11 11:57:12 来源:市场资讯

郑重声明:本文版权归原作者所有,转载文章仅为传播更多信息之目的,如作者信息标记有误,请第一时间联系我们修改或删除,多谢。

相关文章阅读

米其林星厨领探高端牛肉盛宴 伊利伊知牛打造内蒙“新名片” 米其林星厨领探高端牛肉盛宴 伊利伊知牛打
“图书漂流品书香 书香润心悦成长”乌拉特中旗图书馆开展图书漂流进校园活动 “图书漂流品书香 书香润心悦成长”乌拉特
倾心磨一剑、志在护民安  ——记锡林浩特市安防中心理事长、总工程师褚延学 倾心磨一剑、志在护民安 ——记锡林浩特
共迎“新质”时代,第六届奚仲奖获奖名单揭晓 共迎“新质”时代,第六届奚仲奖获奖名单揭
  • 全民追捧,百亿基金今年的表现如何?
  • 2021年全球云计算行业市场规模与发展前景分析 企业上
  • 百济神州(06160)任命王爱军为新任首席财务官
  • 鹏华基金王宗合:产生于一个被基本面海浪拍打的投资共
  • 鹏扬景泰成长混合C净值下跌5.24%
  • 对话叶飞:自述自曝原因 称父亲是老股民 不停亏钱
  • Facebook不再是GlassDoor的十大工作场所
  • 2021智能手机“神仙开局” 小米稳居前三 vivo摘下皇冠

最新资讯

  • 内蒙古以“三治”为核心构建乡村治理体系
  • 农场包不是一个民粹主义的举动,这是一小时的需要:CII.
  • 印度在美国:寻找科学家
  • “熊孩子”爬假山被卡夹缝中 消防员“开山”救人
  • 苏木山18.6万亩林海筑起生态绿色屏障
  • 每日一景 | 马鞍山景区
  • 内蒙古一地免费为13—18周岁女性接种宫颈癌疫苗!
  • 呼和浩特市八年评选出276名“最美青城人” 为各类道德模范争取和送去帮扶资金74万元
  • 资本下乡,别打土地的主意
  • Zerodha创始人Nithin Kamath如何在他建造公司并扰乱印度的股票市场经纪业务

最新要闻

  • 交易员身体CAIT于2月26日在GST问题上呼吁全国范围内罢工 交易员身体CAIT于2月26日在GST问题上呼吁全国范围内罢工
  • 经纪人说,最高法院莫拉塔·普拉拉斯汇率为印度银行肯定;更喜欢私人银行更多 经纪人说,最高法院莫拉塔·普拉拉斯汇率为印度银行肯定;更喜欢私人银行更多
  • 股权共同资金在利润预订时,Jan in Jan的第七个月的漏流 股权共同资金在利润预订时,Jan in Jan的第七个月的漏流
  • Adar Poonawalla说,Magma Fincorp的书与我们想做的那种借款方式对齐 Adar Poonawalla说,Magma Fincorp的书与我们想做的那种借款方式对齐
  • Prakash Diwan:期待在拖拉机侧看到赶上M&M的追赶 Prakash Diwan:期待在拖拉机侧看到赶上M&M的追赶

热门推荐

  • 14城户籍人口自然负增长:除了东北外 这些长三角城市也在列
  • 预算2020可能会伤害而不是刺激增长
  • 富力首开·金禧璞瑅|揭秘一套别墅带给男人的机会!
  • 二手房房源哪里找?不妨看看2月第1周怀柔人气小区
  • 地一线 | 40.17亿!绿城竞得石景山刘娘府地块
  • 何为东方 观承大家
  • 总价120万起!点燃希望!
  • 全国政协委员张少康:多渠道筹集租赁住房房源
  • RBI批准了Aditya Puri的重新任命为HDFC银行的MD&CEO
  • 和裕北京庄园:龙潜之地 罕见顶级豪宅

猜你喜欢

  • 黄金贷款增长仍然是温和的:Manappuram融资 黄金贷款增长仍然是温和的:Manappuram融资
  • 富兰克林Templeton案:SC拒绝投资者提出的反对反对电子投票结果 富兰克林Templeton案:SC拒绝投资者提出的反对反对电子投票结果
  • 发展金融机构提高经济复苏 发展金融机构提高经济复苏
  • HDFC削减利率,现在的家庭贷款可从6.75%获得 HDFC削减利率,现在的家庭贷款可从6.75%获得
  • 专家表示调整阶段的债券市场;加入绳子紧张的绳子 专家表示调整阶段的债券市场;加入绳子紧张的绳子

CopyRight © 2013-2018 内蒙古快讯网, All Rights Reserved.